网站首页
|
机构概况
|
时政要闻
|
工作动态
|
党史宣教
|
党史研究
|
红色传承
|
县市区之窗
通知公告
|
机关党建
|
党史书廊
|
视听空间
|
专家学者
|
学术团体
|
专题集锦
|
预决算公开
预决算公开
当前位置:
首页
>
预决算公开
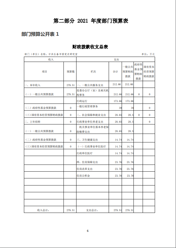
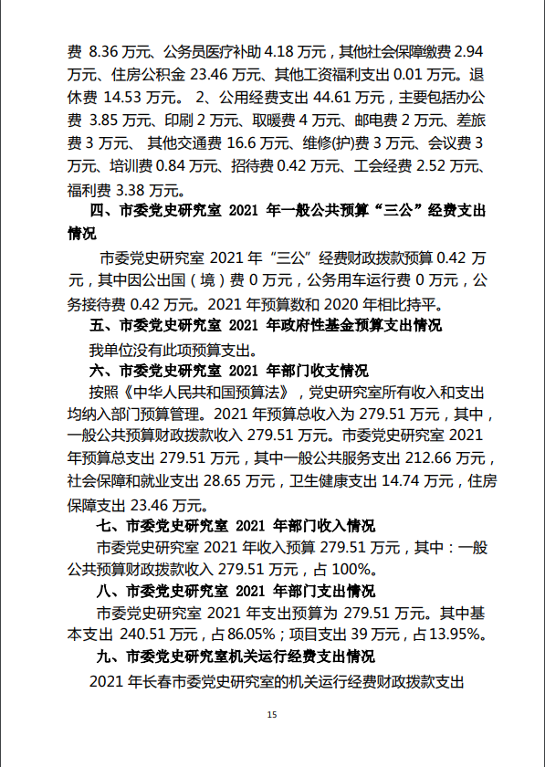
中共长春市委党史研究室2021 年度部门预算
发布时间:2021-02-19
上一篇:
2020年度中共长春市委党史研究室部门决算
下一篇:
2019 年度 中共长春市委党史研究室部门决算
以史鉴今、资政育人
以史鉴今、资政育人
以史鉴今、资政育人
1
2
3
首页
|
机构概况
|
时政要闻
|
工作动态
|
党史宣教
|
党史研究
|
红色传承
|
县市区之窗
|
通知公告
|
机关党建
|
党史书廊
|
视听空间
版权所有:中共长春市委党史研究室
地址:吉林省长春市人民大街2626号
备案号:吉ICP备2022000158号-1
您是第
5475520
位访问者